File:Debrick-4-fr.png
Jump to navigation
Jump to search
Error creating thumbnail: Unable to save thumbnail to destination
Other resolution: 1,640 × 2,853 pixels.
Original file (1,640 × 2,853 pixels, file size: 257 KB, MIME type: image/png)
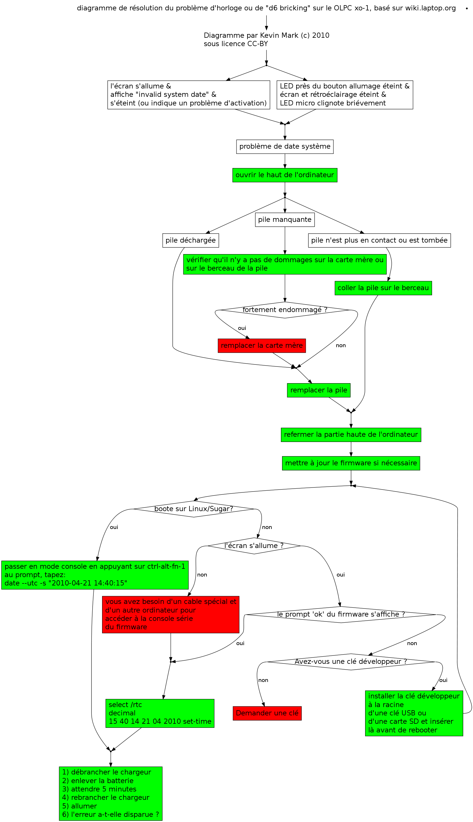
clock fix diagram by Kevin Mark (c) 2010. CC-BY translated into French by Lionel Laske of OLPC France
File history
Click on a date/time to view the file as it appeared at that time.
| Date/Time | Thumbnail | Dimensions | User | Comment | |
|---|---|---|---|---|---|
| current | 23:26, 24 June 2010 | Error creating thumbnail: Unable to save thumbnail to destination | 1,640 × 2,853 (257 KB) | Imported>Kevix | clock fix diagram by Kevin Mark (c) 2010. CC-BY translated into French by Lionel Laske of OLPC France |
You cannot overwrite this file.
File usage
The following page uses this file: