Content Management/System Sequence Diagrams
From OLPC Wiki - Mirror
Jump to navigation
Jump to search
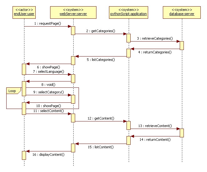
Interaction Diagram
=Submit Content Use Case Diagram
View Content Use Case Diagram
By - Aziz
Category
:
Content Management
Navigation menu
Personal tools
Log in
Namespaces
Page
Discussion
English
Views
Read
View source
View history
More
Search
About OLPC
The OLPC Wiki
Contact us
Blog
Communicate
Participate
laptop.org
About the laptop
Specifications
Buying
Help using
Support for
Upgrading
Repairing
Disassembly
About the tablet
Specifications
Buying
Help using
Support for
Projects
for Educators
for Developers
Software
Hardware
Activities
Deployment Guide
School Server (XS)
School Server (XSCE)
OLPC wiki
Recent changes
Glossary
Random page
Help using the wiki
Tools
What links here
Related changes
Printable version
Permanent link
Page information