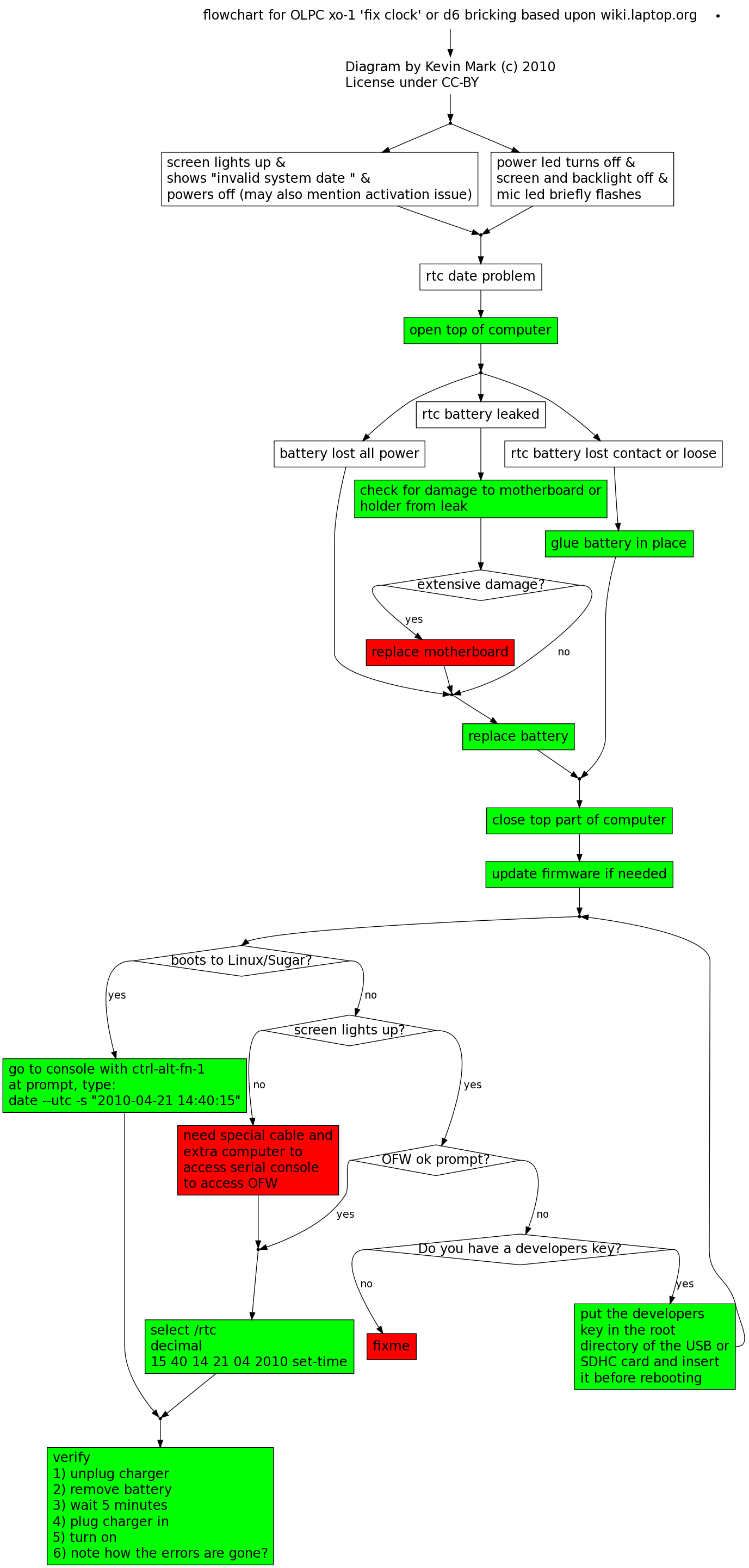
File:Debrick-4.png
Jump to navigation
Jump to search
Error creating thumbnail: Unable to save thumbnail to destination
Other resolution: 1,377 × 2,883 pixels.
Original file (1,377 × 2,883 pixels, file size: 253 KB, MIME type: image/png)
clock fix diagram by Kevin Mark 2010(C) CC-BY
File history
Click on a date/time to view the file as it appeared at that time.
| Date/Time | Thumbnail | Dimensions | User | Comment | |
|---|---|---|---|---|---|
| current | 23:12, 24 June 2010 | Error creating thumbnail: Unable to save thumbnail to destination | 1,377 × 2,883 (253 KB) | Imported>Kevix | clock fix diagram by Kevin Mark 2010(C) CC-BY |
You cannot overwrite this file.
File usage
The following 2 pages use this file: