User talk:Barb0101

From OLPC Wiki - Mirror
Jump to navigation Jump to search

Hiya :)

Hi Barb! --Sj talk

Also useful: 1.5 HS teardown photos

The photos of the 1.5-HS teardown are up on Flickr. --Sj talk 18:50, 5 August 2010 (UTC)

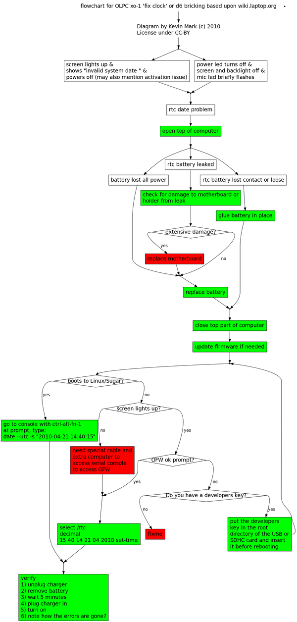
Fix clock diagram

You may want to make an English version of this? --Sj talk 14:57, 5 August 2010 (UTC)

Quechua Wikipedia: 10k+ short articles

http://qu.wikipedia.org/wiki/Punku_p%27anqa:_Kawsay_yachay