File:Oscilloscope circuit 5 1.PNG
Jump to navigation
Jump to search
Error creating thumbnail: Unable to save thumbnail to destination
Other resolution: 1,222 × 516 pixels.
Original file (1,222 × 516 pixels, file size: 221 KB, MIME type: image/png)
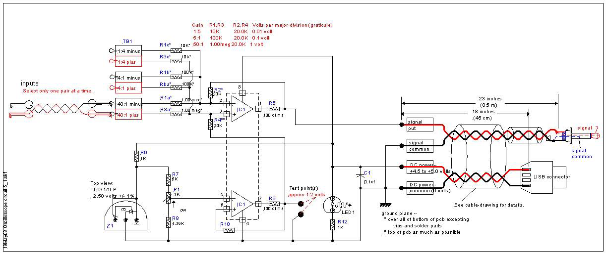
Original drawing by wvbailey in Autosketch, saved as png, trimmed in Acrobat and saved as png.
File history
Click on a date/time to view the file as it appeared at that time.
| Date/Time | Thumbnail | Dimensions | User | Comment | |
|---|---|---|---|---|---|
| current | 21:10, 23 May 2008 | Error creating thumbnail: Unable to save thumbnail to destination | 1,222 × 516 (221 KB) | Imported>Wvbailey | Original drawing by wvbailey in Autosketch, saved as png, trimmed in Acrobat and saved as png. |
You cannot overwrite this file.
File usage
The following page uses this file: