Measure/Projects/Lighted Graticule

From OLPC Wiki - Mirror
Jump to navigation Jump to search

Lighted Graticule

A graticule is a "scale on transparent material on the focal plane of a optical instrument for the location and measurement of objects" (Webster's Ninth Collegiate Dictionary, 1990, Merriam-Webster Inc, Springfield MA).

The following describes the design of a lighted graticule that works together with a 50:1 (attenuating-) probe (similar to the one described at Measure/Projects/Oscilloscope probe ) to provide the teacher and student with calibrated measurements as displayed on the screen in 1 volt per major division, or 0.10 volt per major division, or 0.010 volt per major division.

Introduction -- Graticule working with 50:1 probe for a calibrated display

A concept breadboard: The graticule is a piece of 0.093 inch thick acrylic plastic with lines scratched in it -- it fits nicely in the laptop's window. (The lines are on the side closest to the screen). The illumination comes from 4 red high-output T-1 3/4 Radio Shack LEDs super-glued to the 4 corners of the display. I've sanded the fronts of the LEDs down flat close to (e.g. 1 mm of) the LEDs. My latest experiments demostrate that one can successfully pipe light through right angle bends -- I've bent the corners of the display upwards -- perpendicular to the plane of the display -- by applying just enough heat (e.g. from a gas flame of a stove), then glued the LED's to the polished corners. Cut/sand off the tips of the display's corners so that they are flat to the plane of the display, (about 1/4 inch is all that is required) and polish these as well as the edges. To each flattened corner glue a (flattened, polished) LED so its leads stick straight up/out. (In this earliest breadboard, for some unknown reason the upper right LED bit the dust after working for awhile -- hypothesis is these LEDs don't like reverse voltage accidentally applied to them.) Drive each LED through its own 499 ohm resistor supplied from the +5 volts from the laptop. (With high-intensity LEDs this "drive" produces more than enough light; a single potentiometer might serve to provide an overall intensity-adjustment.) As glare from the corner LEDs is a bit distracting, a finished graticule might employ a "mask" -- partly visible at the top of the photo, folded upward -- to cover the glowing LEDs. The mask can also provide a good place to write numbers -- I'm writing with pencil on the laptop's bezel right now. I've (continued to) find (after experimenting with super-bright yellow LEDs) that red is the best color. I tried green and red together (they mix to form amber), and yellow and red together (they mix to form confusion). But neither of these provide adequate contrast. A quick test of blue indicates it might work and would look sharp-- e.g. a likely candidate for blue is the high-intensity (1500 millicandellas) T-1 blue Kingbright LED lamp WP7104QBC/D gotten from www.mouser.com ($0.18 each in 100's.) A reddish-orange high-intensity T-1 LED (1300 millicandellas) is the WP7104SEC/E ($0.15 each in 100's). A red 900 millicandela T-1 is the WP7104SRC/E ($0.06 in 100's). Tinfoil along the edges to reflect the light back are visible on the laptop's keyboard -- not a very successful experiment. (I suggest the polished edges. I've not tried silver paint, yet.) The breadboard circuit shown here is a 1:50 attenuator plus an adjustable-gain amplifier -- final design TBD.

Oscilloscopes traditionally light the graticule by illuminating its edges; the graticule material (typically acrylic plastic) "pipes" the light through itself. If the piped light hits a line scratched in the plastic's surface, the light bounces off the scratch and illuminates the line.

When doing experiments that involve measurements, such lines become almost mandatory. Indeed, I decided I had to breadboard one up (see the photo) in the course of designing a waveform generator. I wanted to make measurements of the extremes of voltage that an LM358A operational amplifier can output when operated from 5 volts. (It turned out to be roughly 0.5 to 3.1 volts just like the spec sheet and calculations indicated.)

At this writing (24 May 2008) the graticule is scribed (scratched deeply) starting in the useable center (measured from 2.00 inches from the bottom) at 0.320 inch intervals up and down from the center, with 1/2 the major interval ruled as a short line. Fortuitously, given a 50:1 attenuation-probe, (i) if the slider is set in the center of the screen (precisely 2.00 inches from the bottom of the screen), and (ii) given that software glitches in "resetting" the display are accounted for [more to follow] then this slider-position corresponds, within +/-1%, to 1.00 volt per major division.

I've experimented with 40:1 attenuation at 0.400 vertical-inch per volt (major division) but have decided that 50:1 attenuation at 0.320 vertical-inch per volt is more useful because 13 as opposed to 9 divisions are possible on the screen (i.e. 6 up from the center, 6 down from the center as opposed to 4 up from the center, 4 down from the center).

The thirteen-division layout provides overlap between the various gain-settings. In other words, a setting of 0.010 volt per division, with the "zero" set to the bottom-most division, will show up to +0.120 volts; a setting of 0.10 volt per division, with the zero set to the bottom-most division, will display up to 1.20 volts, etc. Thus a probe with three user-selectable gains will allow measurements of 1 volt per division or 0.10 volt per division, or 0.010 volt per division. Measurements of 10 volts per division will require a 10:1 attenuator (voltage divider).

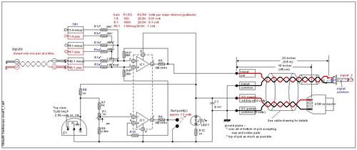
This schematic shows 3 possible gains as displayed on the graticule -- 1.00 volt per division, 0.10 volt per division, and 0.010 volt per division. The teacher or student must move the "clips" to the desired input -- the only way to keep the cost down. Little "loops" of wire can provide the clip points for a test clip or an alligator clip. More to follow on the design; what is important here is that if the right-hand slider is set to exactly mid-screen, and the teacher student fusses with the glitchy software (TBD) then the screen will display precisely 1, 0.1 or 0.01 volt per major division. A calibration point of 1.18 volt per division can, and should, be used to confirm the display's accuracy.