OLPC Uruguay/Ceibal
Uruguay: CEIBAL - OLPC
-- 100,000 : 100,000 --
Text and Photos by Carla Gomez Monroy, OLPC
7 August 2008
Preface
OLPC is at the heart of Uruguay’s nationwide project called CEIBAL and titled Conectividad Educativa de Informática Básica para el Aprendizaje en Línea, which translates something like “Basic Informatics Educational Connectivity for On-Line Learning.” Ever since the beginning of the project, Uruguay has been highly self-reliant, to the point of building its own software and servers, back then when OLPC was just getting started with deployments, and of investing in and creating, from scratch, an impressive infrastructure and ad hoc dynamic processes, which to date are exemplary.
Underlying all their self-sufficiency is great teamwork, which also welcomes and appreciates OLPC’s presence, working hand in hand with them. Uruguay is not only willing to allocate resources for their own benefit but also for the benefit of other country implementations, and they are always eager to share the ways they tackle the new challenges that spring up day after day, what they have already achieved, and how much more they intend to achieve.
I've been in Uruguay only three times, for very short visits, and in each I’ve been newly amazed at how they work: autonomous entities, within a collaborative framework; creative young minds, blending with experienced people; a top-down initiative, turned bottom-up movement; ideals of freedom, ownership, and creativeness, perfectly in sync with structured, organized, and sustainable processes; and all the complexities of the whole enterprise, a magnificent symphony.
Still, they acknowledge that even though the design of the logistics and the setting up of the technological infrastructure have been extremely difficult undertakings, their greatest objective remains to be achieved, that of developing ways for children and teachers to best use the laptop for significant learning and content production.
The CEIBAL project together with UNESCO wrote the book “CEIBAL en la sociedad del siglo XXI” (CEIBAL in XXI Century Society) [1], which is an exhaustive and illuminating document, that should be translated to English and many other languages for the benefit of all those who are, or will one day be, involved in OLPC implementations and deployments.
One Account
CEIBAL's OLPC implementation is rather complex and broad. I describe it in this document from my standpoint, aiming at providing a practical perspective.
Approach
CEIBAL is a project (or “plan,” as it is called in Spanish) that is incorporated to a broader ITC equity program, titled Programa de Equidad para el Acceso a la Información Digital (PEAID), which in English is “Access to Digital Information Equity Program.”
CEIBAL's main objective is to provide equal opportunities, democratize knowledge, and to boost learning by reducing the social gap through full access to informatics and the Internet, starting at the primary education level. The project started in November 2007, and nationwide distribution is scheduled to be complete by December 2009, meaning one laptop per child (6 to 12 years old) and one laptop per classroom teacher of every public primary school, totaling around 340,000 laptops. This means a lot of distributing on a one by one basis. Even if the children and their parents are grouped, the XOs are handed out to each child personally and the parent asked to sign a receipt of some kind. Therefore, in order to succeed, active participation of the students' families and involvement of volunteers will be encouraged.
The conceptual framework of the project includes giving a laptop to every child and every teacher, as well as offering the whole teaching community the necessary on-going education, materials, guidelines, and support to achieve the proposed objectives. But, of paramount importance is that this framework explicitly includes the insightful aim of going far beyond: “The main goal is not to provide the [educational] centers with equipment and accessibility to it, though it is a sine qua non condition of the project, but to guarantee its innovative use, integrated to the everyday events of the classroom by offering systems of technological support, further on-going education for teachers, development of relevant content, formation of learning communities, and promotion of family and social participation.”
OLPC won the first tender, but CEIBAL does not exclude other laptops that are in the market, and pushing. CEIBAL is looking into how to extend the program to private primary schools, since they have shown increasing interest in becoming part of the initiative. CEIBAL is still in talks with the two main associations of private primary schools, looking for schemes where they could benefit from CEIBAL and still pay for part of the costs.
Some Facts
The project was named CEIBAL for the Ceibo, the Uruguayan National flower.
CEIBAL will connect all the schools to the Internet and is targeting to also cover approximately 80% of the surrounding houses.
Background
Uruguay has a population of 3,331,000 (2006) [2] The GDP - per capita is $11,600 USD (2007 est.) [3]
There is a small percentage of schools not connected to the power grid.
Structure
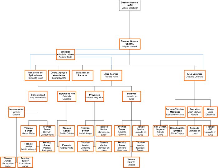
This section makes reference to “Illustration 1: CEIBAL” and its Key.
CEIBAL
The Presidency (not illustrated) and LATU coordinate the CEIBAL Plan. LATU relies on the participation and co-direction of MEC, CODICEN, CEP, ANTEL, AGESIC, and ANII. The volunteers are not included in Illustration 1. They, however, have become a relevant civil initiative that provides support to all the stages of CEIBAL, in all the country.

Key to Illustration 1:
|
|
The coordination and teamwork of all those institutions is headed by the CEIBAL board. The board has representatives of each of the entities involved. They meet on a weekly basis to look into problems and define steps to be taken. CEIBAL can be seen as two sections: LATU and the Educational Commission. LATU looks after the logistics and the technical execution, while the Education Commission –comprised of MEC, AGESIC, ANEP-CODICEN, ANII, and ANTEL– does education. The interaction between these two sections is outstanding; they coordinate every process in such a harmonic way that the seams are barely noticed, though they are strongly interdependent.

The CEIBAL board decides democratically where and when the laptops will be distributed and how and when each entity is going to do its share. They also look into specific cases and take decisions on issues that came up after a process had started, like children lacking identity numbers, immigrants, and schools without electricity.
Technical Execution
Within LATU, a growing team is providing CEIBAL with the logistical and technical backbone (See Illustration 3: CEIBAL within LATU.) The main areas are Technical and Logistics, and three new areas were added recently, based on emerging needs: Applications Development, Volunteer Coordination, and Impact Evaluation.
Their processes are based on advanced, integrated computer systems, which allow them to keep track of every laptop during all the processes it has to go through over time. Likewise, the mapping system that they use is very advanced (with public NASA satellite maps), and they use it for the distribution of laptops, for mapping the local network designs, and for supporting the servers, among other uses. They share these systems with the Call Center and the Service Center. LATU buys through tenders the latest and most reliable technology for the schools and for LATU's operations.

The Technical Area.
The Technical Area provides connectivity, network design, network support, systems development, and security mechanisms.
- At the school.
- Technical people from LATU or volunteers visit the school sites and do a reconnaissance and collect information (geography, topography, power installations). With this information and their mapping system, the network is designed for the schools in a given area. Meanwhile, an electrician is sent to the schools to refit the main power input and to install the server box and its power source. The server comes in its metal box, which is put inside a metal cage that is fixed to the ground. When this is done, the connectivity people come in and set up the server and the antennas with the Internet connection.
- The tasks of fitting the server and the connectivity are usually done through the product providers, who are happy to provide that service, but in some cases LATU does it.
- With the laptops.
- Software codes regarding security and Mesh connectivity are developed by the team. These are sent to the warehouse, where the laptops are upgraded before they are sent to the schools. Software for handicapped children (deaf, blind, quadriplegic,...) is also adapted and installed in the corresponding laptops.
- Follow up
- Remote server and connectivity control and support are provided from the central LATU Technical Area. Similarly, through the servers, laptop upgrades and activation/de-activation is managed, as well as Internet filters.
Simultaneous or overlapping processes are, as mentioned earlier, carried out by the Logistics Area and the Educational Commission.
The Logistics Area.
The Logistics Area is in charge of the logistics of providing each child and each teacher in public primary schools with a laptop, as well as of the logistics of keeping the children's and teachers’ laptops running properly over time.
- Distribution.
- The Logistics Area allocates a machine with a serial number to every child who has a national identity number; both numbers are entered into the tracking system. The laptops are sent to each school, labeled with each child's name from the warehouse. The school lists, which the LATU Logistics Area receives from the Educational Commission, are verified with the national identity number system, to guarantee that the identity number provided matches the name of the child in the school list. Children who are not registered have up to five business days to get it done. As for the immigrant children who come from Uruguay's neighboring countries, their embassies do not charge them (based on an agreement made for such a purpose) for regularizing their status in the country. However, since the process takes time, laptops are lent to those children until the end of the school year, when they have to return them if their paperwork has not been completed by then. Children coming from other countries also are lent a laptop, however the regularization process may differ.
- Inspectors and Teachers also receive their labeled laptops in the “sensitization sessions” that they have to attend, which are organized by the Educational Commission.
- The Logistics Area supervises the Warehouse process for upgrading and allocation. They also do the planning of how many machines they need per month, and per region, area, and school, as well as how to transport them.
- Maintenance.
- Maintenance supervises the services provided by the Call Center and the Service Center; both are outsourced at a cost that is almost pro bono. If a laptop has a problem, the child or the parent has to call the Call Center. If the Call Center fails to solve the problem over the phone and the laptop requires service, the child or parent has to take it to the Post Office. The Post Office will send it in a re-usable cardboard box to the Service Center, free of charge to the child or parents. After it gets repaired, it is sent back within 5 days, and the parents or the child have to go to the local Post Office to pick it up with an identification.
- Responsibility and Penalties.
- LATU is looking into a 'damage repair fee' scheme. Nothing has been decided yet, but it could turn out to be that if a laptop was damaged due to mishandling, the parents will be charged a considerable fee, in which case the laptop will not be sent back to the child until the parents pay. CEIBAL's board is still figuring out how to charge that fee to the parents without leaving the child with no laptop for a long time, and involving the teachers is being avoided. In case the parents cannot afford it, CEIBAL is looking into how to deduct the fee from the parents’ welfare check (or some check they get, called “asignación”), probably through small installments. The base fee (possibly 80 Uruguayan pesos or 23 USD) may vary depending on three types of damages: small, medium, and severe damage. Though steep, the fee would not match the actual cost of spare parts and service or of a replacement laptop; it would just represent a fee proportional to the degree of ‘irresponsibility’. It is a complex issue, involving fairness and dilemmas of all kinds, when the system believes that all the children and teachers should have functional laptops at all times. Children should be motivated to be responsible with their laptops, but what is if they are not responsible? And how are we to know who is to blame for a broken XO? What if a parent or sibling is the one who damages the laptop? In fact, there is a case of a severely damaged laptop that LATU received in a bag with a note from the mom saying that the drunken father had broken it to pieces, and it turned out that none of the parts of the laptop were re-usable. But, what if the child or the mother are afraid to speak up, or embarrassed of doing so, or do not wish to for some other reason? Who decides, and how, if the owner of a broken laptop should be deprived of their laptop, and for how long, and with what purpose?
- Statistics and analysis.
- The Logistics Area keeps a record of number of machines distributed, of the owners, and of amount and type of damages per month, and with that information it does forecasts of replacements and spare parts.
Educational Execution
The Educational Commission does the Educational Execution, which means that it:
- Sensitizes and provides on-going education to inspectors and ‘informatics and technology’ teachers.
- Supports the departmental (regional) inspections with the 'sensitization and on-going education' of classroom teachers when the laptops are distributed, and on a continual basis.
- Supports the Directorship of On-going Education and Teaching Mastery (Dirección de Formación y Perfeccionamiento Docente) with the on-going education of future teachers.
- Manages the distribution of laptops through the departmental inspections by compiling data regarding children and teachers: number of children and teachers and status of each child (with or without identity number, national or immigrant, special needs for specific handicaps.)
- Coordinates with LATU, regarding laptop distribution and teachers' on-going education.
- Coordinates with Educational Connectivity (Conectividad Educativa) and with ANTEL.
- Develops CEIBAL's web portal [4] in the Educational Technology Department (Departamento de Tecnología Educativa) of the Primary Education Board (CEP). The web portal targets teachers, students, and students' families. It is a space for retrieving information as well as for sharing materials, resources, content, experiences and ideas with one another. XO-videos done by children of how to do things with the XO are also on the site.
- Develops guidelines for laptop distribution, parent involvement, and teacher usage.
- Deals with content development and research on how teachers can best use and appropriate the laptops as a tool for improving children's learning.
- Develops evaluation parameters and tools to measure the impact of ICT usage on teaching and learning.
The teachers’ union is also collaborating closely with the Educational Commission, as well as with the other entities and the project as a whole.
Volunteers
A group of volunteers is supporting the CEIBAL program on a regular basis. They continuously promote their cause and invite people to join their ranks. They coordinate with CEIBAL on the distribution dates and support them at different levels. They have a blog were they post coming activities and materials. They support teachers with the use of software-activities, because, admirably, they organize their own volunteer workshops to be prepared to support teachers, principals, and even inspectors with the handling of the XO. They support with local assessments, with translations, with on-line sessions on e-Toys and Turtle Arts, as well as with contacting and/or recruiting more local volunteers in each region. They are a heterogeneous group of people of all ages, sectors, and professions, who continuously are better organized to support CEIBAL. The pioneer group of volunteers sprouted in Montevideo, and they were very enthusiastic in supporting distributions in other States. They contribute with their time, knowledge, willingness, and means. Nevertheless, CEIBAL is now allocating a budget to volunteering efforts, which is not for paying any wages or salaries but for the expenses of those volunteers who cannot afford to make the expenditures that accompany certain kinds of volunteer work.
There are several organizations of volunteers. The volunteers I met belong to RAP-CEIBAL, and they are the ones I have described.
Academia
Ceibo Financial Aid Any student from any university field of study, who does their thesis on a topic related to CEIBAL is eligible to partake in the “Flor de Ceibo” financial aid program.
Distribution
CEIBAL is distributing around 1300 laptops per day. Which requires the coordination of many sectors within CEIBAL and lots of precision in their processes.

| Districts | Schools | Teachers | Students 1° - 6° |
|---|---|---|---|
| Artigas | 76 | 471 | 10,575 |
| Canelones | 238 | 2,160 | 48,446 |
| Cerro Largo | 120 | 535 | 10,232 |
| Colonia | 130 | 638 | 11,211 |
| Durazno | 82 | 370 | 6,472 |
| Flores | 33 | 144 | 2,322 |
| Florida | 103 | 433 | 7,150 |
| Lavella | 93 | 353 | 5,674 |
| Maldonado | 80 | 624 | 14,406 |
| Montevideo | 276 | 5 | 93,268 |
| Paysandú | 105 | 640 | 13,248 |
| Río Negro | 47 | 341 | 6,540 |
| Rivera | 127 | 668 | 13,343 |
| Rocha | 73 | 419 | 7,414 |
| Salto | 104 | 734 | 15,373 |
| San José | 108 | 552 | 10,573 |
| Soriano | 102 | 512 | 9,345 |
| Tacuarmebó | 137 | 629 | 11,161 |
| Treinta y Tres | 74 | 338 | 5,967 |
| Totals | 2,108 | 10,566 | 302,720 |
| District | Children | Start | Finish (80 %) |
|---|---|---|---|
| Florida | 6,882 | Mar 03 | Mar 28 |
| Flores | 2,314 | Mar 24 | Mar 29 |
| Colonia | 11,173 | Mar 31 | Apr 11 |
| Durazno | 6,461 | Apr 14 | Apr 18 |
| Río Negro | 6,497 | Apr 21 | Apr 25 |
| Paysandú | 13,200 | Apr 28 | May 16 |
| Salto | 15,223 | May 19 | Jun 06 |
| Artigas | 10,339 | Jun 09 | Jun 20 |
| Soriano | 9,302 | Jun 23 | Jul 04 |
| Tacuarembó | 11,090 | Jul 21 | Aug 01 |
| Rivera | 13,168 | August 4 ––100,000 XOs | ––August 22 |
| Cerro Largo | 10,117 | Aug 25 | Sep 05 |
| Treinta y Tres | 5,914 | Sep 08 | Sep 12 |
| Lavalleja | 5,636 | Sep 22 | Sep 26 |
| Rocha | 7,393 | Sep 29 | Oct 10 |
| Maldonado | 14,303 | Oct 13 | Oct 31 |
| San José | 10,444 | Nov 03 | Nov 14 |
| Canelones | 47,667 | Nov 14 | Dec 02 |
Laptop Eligible Recipients
- Teachers:
- Full-time status teachers, temporary status (interinos) teachers for one year, substitute status teachers for one school-year, primary school music and English teachers, kindergarten teachers (even though kindergarten students are not eligible recipients), “music and bodily expression primary school” teachers, all “Special Education school” teachers, all teachers of schools for handicapped students, as well as principals and principal assistants.
- Children:
- All children in public primary schools that have an updated identity card, including children with special needs (which have to be specified to provide the proper software and/or hardware support). Uruguayan children lacking an updated identity card must obtain it promptly. Undocumented foreign children will be lent a laptop until they are regularized. (More details at the “Distribution” section, above.)
Inspections and Schools
As described previously, before bringing the laptops to the schools, the CEIBAL technical teams connect the schools to the Internet. As for people processes:
| Actions → Months | Provide On-going Ed. and Laptops to teachers of informatics and technology and to inspectors | Provide On-going Education and Laptops to teacher | Provide Laptops to students | Provide Complementary On-going Education |
|---|---|---|---|---|
| July 2007 | Florida (pilot) | |||
| August 2007 | Florida (pilot) | |||
| September 2007 | ||||
| October 2007 | Florida (pilot) | |||
| November 2007 | ||||
| December 2007 | ||||
| January 2008 | ||||
| February 2008 | Flores, Colonia | |||
| March 2008 | Durazno, Río Negro, Salto, Paysandú, Artigas, Soriano | |||
| April 2008 | Durazno, Río Negro, Salto, Paysandú | Flores, Colonia | ||
| May 2008 | Artigas, Soriano | Durazno, Río Negro, Salto, Paysandú | LOGO | |
| June 2008 | Rivera, Tacuarembó | Durazno, Río Negro, Salto, Paysandú | LOGO | |
| July 2008 | Treinta y Tres,Cerro Largo, Lavalleja, Montevideo Pilots | Rivera, Tacuarembó | Artigas, Soriano | Wiki-Forum eToys |
| August 2008 | Rocha, Maldonado, San José | Treinta y Tres,Cerro Largo, Lavalleja, Montevideo Pilots | Rivera, Tacuarembó | Wiki-Forum eToys |
| September 2008 | Rocha, Maldonado, San José | Treinta y Tres,Cerro Largo, Lavalleja, Montevideo Pilots | ||
| October 2008 | Rocha, Maldonado, San José | |||
| November 2008 | Rocha, Maldonado, San José | |||
| December 2008 |
The Educational Commission provides the Sensitization Sessions and the On-going Education Workshops. The inspectors go first, then the ‘informatics and technology’ teachers, and finally the classroom teachers, all of whom also receive their laptops when they take the Sensitization Session.
Location and Facilities
Since the teachers will come from different areas, the locations have to be chosen strategically, so everybody can attend. The place has to be proportional in size to the amount of attendees, and it has to have power and power outlets, as well as ADSL connectivity.
Sensitization
The classroom teacher’s are given two 4-hour long Sensitization Sessions, usually in 2 days. During these sessions the CEIBAL project must be introduced, as well as the theoretical framework of 1:1 computing, the technical aspects of the laptops, the software-activities, Internet searches, and the laptop distribution mechanisms in the schools. The emphasis of these sessions, however, is on collaborative dynamics and creating knowledge communities. Thus, distributed and shared knowledge is fostered by having teams of teachers, separately, work on something specific and then get together again to share their research work, exploration processes, and conclusions, as well as by carrying out practical sessions on how to work with the laptop in class and individual and group productions. It sounds like too much in too little time, and it is, but it’s just sensitization what they are after. Later, they will take the on-going education workshops.
Uruguay's place
I assisted in one of the sensitization sessions. I gave a little intro to programming, which was overwhelmingly not-welcomed, due to the participants’ skepticism regarding its utility in the classroom. Since my time was up, there was nothing I could do to fix those long faces.
Fortunately, however, right after me, two classroom teachers who were also assisting explained a few ideas they had actually applied in their classrooms. And, rather quickly, the participants’ faces grew brighter and brighter.
In my next turn, I was supposed to also give them an overview of OLPC in the world, but as I was doing so, I couldn’t help talking about Uruguay a lot, and at the end I pointed out that Uruguay’s project and their logistics and deployment procedures, as well as everybody’s involvement, were outstanding, and a role model for other countries of the world.
I guess that motivated them a lot because when we went into my other scheduled activity, which was to introduce them to the programming software activities, they were really enthusiastic, and we had a very collaborative session, but thanks mostly to the two classroom teachers who had turned things around.
The Inspector’s Tasks
An appointed inspector has to do (zone and school reconnaissance) together with the CEIBAL people. It is a shared task. Also, the inspector has to meet with the principals of all the schools in her or his district.
The inspector has to send to the Educational Commission a list of all the teachers in the district who will receive a laptop (with their identity number and school).
Essential, as well, is that the inspector contact the volunteer group who will support along the process.
CEIBAL will provide inspectors with the laptop distribution time line, which each Inspector, in turn, uses to make the corresponding 'Sensitization Sessions' time line for their area. And, if support is needed with the sensitization sessions or other processes, the inspector has to request that CEIBAL provide it.
Another area the inspector has to take care of is press/media releases.
Distribution within the Schools
The distribution of laptops in each school is the responsibility of the school director, who will organize it in the most convenient way.
Parents Meetings
Meetings with the parents must be organized by the school principal. In these meetings, the parents are told about the CEIBAL project, the responsibility that they have to exercise, together with their child, to take care of the machine, and of the laptop malfunctions that can be avoided with proper care. They are also given a break down of the high, medium, or low cost of repairs in relation to degrees of damage, as well as corresponding ways of preventing each kind of damage. Parents also receive a flow chart called “Procedure Map” (see Illustration 7: Procedure Map) of what to do in case the laptop is stolen, lost, not used for more than 7 days, or de-activated, as well as what to do if somebody else’s laptop is found. The Call Center number is 08002342.
Students Receiving Laptops
The students receive their laptops approximately two months after the inspectors took part in the sensitization session.
Manual and Documents The laptops are given to the children, teachers, and principals with a Basic Laptop Manual for the XO laptop. It is a small and very colorful manual that mentions important recommendations for maintaining the laptop and its accessories in good shape, how to open the laptop, its parts, how to charge the laptop, how to start using the laptop, and the activities.
|
|
|
|
|
|

At Schools
CEIBAL is looking into projects were parents and children can learn together, like sexuality contents.
The Uruguayan teachers are very active in the e-mail list olpc-sur, which shows their interest to learn more, to share, to improve their teaching methods, and to use ICT as part of their daily learnings.
I have seen children giving demos in Sensitization Sessions, and they constitute an amazing and direct route to clearing people’s doubts. Nothing compares to seeing children as they work on their laptops. In one event, one of the children took a photo with her XO and then put the photo on her blog and added a comment of the event. Something, I also saw in a conference at MIT, someone was blogging in real time about the talks.
Of great effectiveness also, is that teachers who have been using the laptops in class, share in the inspector’s and teacher’s Sensitizing Sessions and On-going Education Workshops how they work a specific activity of their Lesson Plan using the laptop.
Teachers at schools develop their own ways of co-working. At most schools the broadband is not enough for having all the children connected at the same time. Thus, the teachers assign to each group a certain schedule, so each class has an opportunity to work with a reliable and fast connection.
Due to time constraints, I only visited two schools, and only for a little time, but I was told that some schools are more active than others, which is natural, but that they are all doing their best, which is great. I am sure they will all grow and grow, after all, this is just the beginning of a long and wide upward path that never ends.
The first school is in the state of Florida. It was one of the first schools to be implemented. As we arrived in a rainy afternoon, three children were sitting at the entrance of the school fence, working on their XOs. We stayed mainly with one group, talking with the teacher and children. The children come from middle class families, and children go to school 4 hours a day.
The second school is in the state of Durazno. It is a more rural area. The school is big and looked new, as compared to other nearby constructions. Even with the heavy rain, teachers, children and parents stayed with us after class. Children of different ages and groups were sitting in small or big groups all over the classroom, each one with their own laptop. Each one was using a different application, and some were opened more than once. Some were working on class projects, others just making something from scratch. After an introduction about our visit, the principal commented on her experience with the project; some teachers shared their work; and children said what they like to do on the laptops. Later, teachers were walking around the room, advising children with their work, and, since there were more parents than teachers, many parents were guiding their children.
Children enjoy being with the laptop, and usually they share their findings with other children, with their families, and their teachers.
Just as every child and every teacher appropriates the laptop in their own ways, also schools and communities appropriate it at different levels. In Durazno, the socio-economic background was rather low for Uruguayan standards. The school is “full time,” which means the children start class early in the morning and stay until late in the afternoon. Children are given lunch at school. When the laptops were distributed to the children, the parents also wanted to learn how to use them to be able to work with their children. So, the teachers started organizing weekend sessions for the parents, to which they had to come with their children. These sessions put some pressure on the teachers, who had to be better prepared. Using the Internet is one of the activities people are more interested in learning, which brings to the foreground the importance of evaluating relevant content and web sites. Talking to some of the parents, I learned that one mother used to not have time because of work, but that now she would find a bit of time to come and learn with her daughter, and that another mother was working for her bachelor’s degree in law, on-line, and her son would download at school the contents for her to study at nights, on his XO, once he had gone to bed.
A 10-year-old child gave us a little lecture on a local disease that is transmitted from cows to dogs to humans. I forgot the precise scientific and medical terms she used so eloquently, but I won’t forget that we can get very sick if we get infected and that in that region they have to deal with that disease quite often.
Regardless of how she acquired such degree of understanding and eloquence, what matters is that she was sharing her interest in the topic while we were working on the XOs collaboratively, and that at that moment learning was flowing from the child to me (an adult visitor from another country who knew absolutely nothing of the topic), as well as to the other visitors and the children, parents, and teachers that were there, as a learning community.
In these simple anecdotes, I see simple steps forward to a better social environment, and to more powerful learning.
Acknowledgments
I am grateful to the CEIBAL team for being so wonderful with me and my mission on my three trips and for loving to share their experiences and achievements with us. But I must specifically make the following acknowledgments regarding the one trip in which I came with two distinguished Mexicans who were interested in an in-depth “sensitization” tour of the CEIBAL Project and Deployment. The CEIBAL team, with their heart, helped organize the agenda and visits, making every single request possible. I also acknowledge that Brightstar made all the arrangements for local transportation, except for the visit to the schools (arranged by CEIBAL), and made arrangements for the second dinner and lunch on the last day and joined us in most of the meetings and visits. The trip was intense and the meetings started early in the morning and finished late at night.
And for all of that I am deeply grateful to all of them, as well as to all the Uruguayan people I worked with, who shared with me, and who I got to know and make friends with.
References
'* The Illustrations are taken from CEIBAL's documents, presentations, and talks. (Some are slightly modified.)
All of this document is the result of my own interpretation and perception of what I have witnessed in Uruguay, of public documents and lectures/talks/presentations, as well as of personal communication with people at all levels. For which I am thankful.